汽车尾门线束胶套设计与验证的分析
本文详细阐述了汽车尾门线束橡胶套管的设计要领及其验证过程,包括布置策略、关键尺寸的确定以及验证方法的运用。这些内容的介绍旨在为汽车尾门线束橡胶套管的设计提供实用的经验指导。
汽车线束在汽车中扮演着至关重要的角色,它是汽车各个电器设备电源分配、接地连接和信号传输的核心网络。汽车线束的橡胶套管设计对于确保尾门线束的稳定性和使用寿命至关重要。合理的橡胶套管设计能够大大提高尾门线束的可靠性与耐用性。接下来,本文将详细介绍汽车尾门线束橡胶套管的设计要点及其验证过程。
1 汽车尾门线束胶套概述
汽车尾门线束胶套是尾门线束总成的关键部件之一,通常与尾门线束总成一同在整车工厂进行装配。该胶套被放置在汽车尾门钣金与车身钣金之间的空隙中,主要功能是确保车辆的密封性、保护线束穿过时的孔洞以及提供线束的平滑过渡。在市场上,线束胶套常见的材料包括天然橡胶、氯丁胶、硅橡胶和三元乙丙橡胶等。其中,三元乙丙橡胶(EPDM)因其优良的耐候性和耐化学性,常被用作汽车尾门线束胶套的主要材料。
汽车尾门系统通常集成有多项电子执行器件,如尾门锁、尾门开关、尾门天线、尾灯、尾门关闭开关、摄像头和收音机天线等。这些执行器件的控制单元通常位于驾驶舱内,因此需要线束将执行器件与控制单元连接起来,并且线束需要从尾门钣金穿过车身钣金直至驾驶舱内。为了确保线束的安全、满足其拉伸和收缩的需求,同时保证车辆的密封性,尾门线束胶套的结构设计通常与钣金密封相结合,采用管型带波纹的结构形式,以提供足够的灵活性和密封效果。如图所示。
2 汽车尾门线束胶套的设计与验证
2.1 汽车尾门线束胶套的基本结构参数
尾门线束胶套属于非标准件, 胶套结构设计时,一般需要定义配合件的相关尺寸要求,即车身端钣金孔结构(形式与尺寸)、尾门端钣金孔结构(形式与尺寸)、胶套长度、适配线径。
2.2 汽车尾门线束胶套的结构设计
汽车尾门线束胶套的布置形式通常有单侧和双侧两种,具体布置形式取决于多种因素,如图所示。这些因素包括尾门系统配置的高低、尾门电器执行器的布置位置、线束搭铁的分布以及线束的成本等。
以某车型为例,该车型采用的是单侧线束胶套形式。其尾门系统包含的功能模块有尾门锁、高位制动灯、尾门外开关和收音机天线。胶套的结构参数如下:
1)线束结构参数:尾门锁包含3根0.75mm²(直径1.9mm)的导线回路,高位制动灯有2根0.5mm²(直径1.6mm)的导线回路,尾门外开关有2根0.5mm²(直径1.6mm)的导线回路,收音机天线为1根直径5.2mm的同轴线。根据计算(或实际导线包扎测量),穿过尾门线束胶套的线径约为8mm。线束直径的计算公式可参考图所示。
2)胶套线槽结构尺寸:线束线径为8mm,为了预留线束活动空间以及车型改型增配的需要,线束胶套的填充率γ一般保持在50%~60%之间,γ=S₁/S₂,其中S₁为线束截面积,S₂为胶套线槽截面积,如图所示。根据计算,胶套线槽约为Φ12mm,具体尺寸可根据胶套整体结构设计进行微调。
3)尾门端钣金孔及胶套结构确定:钣金孔需要穿过所有线束接插件,钣金孔的直径一般大于线束中最大的线束接插件外轮廓圆半径5mm以上,考虑到线束接插件与线束主干一起穿孔的情况,这个值还要更大些。

固定结构一般长20~25mm。固定结构也可在尾门端设计,根据实际需求而定,如图所示。
6)胶套波纹段的结构:为了胶套伸缩性更好,胶套中间段一般设计为波纹结构。波纹结构的长短没有标准值。波纹结构的长度主要考虑因素是胶套在尾门开关过程中的伸缩量,波纹段的伸缩量=(尾门开门状态胶套长度L2-尾门关门状态胶套长度L1)/2进行计算,该车型尾门胶套伸缩量=(168-132)/2=18mm。根据经验,胶套的伸缩量18mm,波纹结构长度S在70mm以上可满足要求。胶套的结构设计需满足注塑模具开模、胶套出模的要求,所以胶套一般设计为对称结构。根据上述胶套结构参数,该车型汽车尾门线束胶套数模结构示意如图所示。
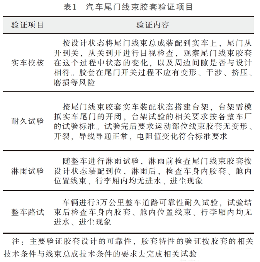
汽车尾门线束胶套的设计完成后,需要进行一系列的验证试验,以确保其满足性能要求和可靠性标准。这些验证项目列于表1中,通过对胶套的物理性能、耐久性、密封性以及与其他部件的兼容性进行测试,可以确保其在实际应用中的稳定性和耐用性。只有通过了这些验证试验,汽车尾门线束胶套才能被认为是可以信赖的,并准备好用于整车制造。

